

一、效果营销
1、自然推送(解决流量问题):短视频平台是智能平台,那么我们就要学会与平台对话,明确告知平台你是谁,你是做什么的,你的作品内容是什么,希望把作品推送给谁看。那么您在使用树品连续更新30天视频后,您的账号将达到蓝V等级的 铂金 级别(等级越高,可以开放更多官方权限),经营值在210以上(官方解读,经营值越高流量越好,可在抖音企业号后台经营值板块查看)创作者数据总览在7-15天内,四个维度超过同类创作者50%以上!在同类创作者排名超过80%快速度过冷却期,让抖音认识我们,知道我们是同行业内优质且活跃的创作者,分配更多精准流量。平均每条视频的基础播放量不低于1500
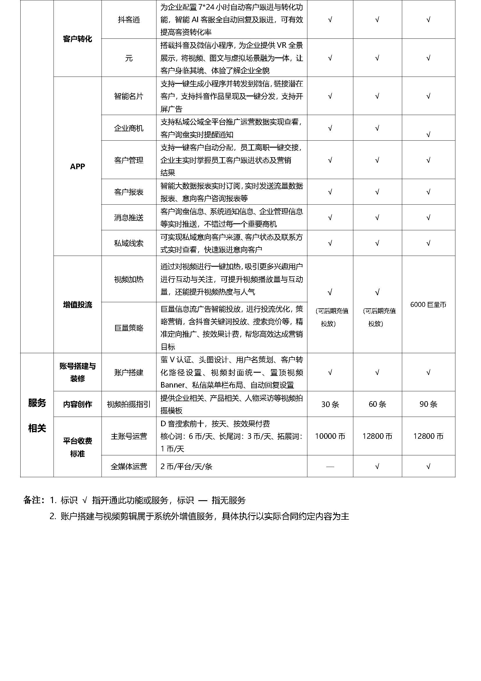
2、抖音搜索:通过树品数据挖掘系统,筛选出行业内在抖音有流量的主词,长尾词进行布局且优化至抖音搜索的前十。我们都知道有需求的客户才会主动搜索,还有什么比主动搜索的用户更精准呢
3、抖音矩阵运营:通过树品进行1个主账号+10个员工号的矩阵运营,我们只需每天上传主账号的视频,通过树品平台的二次创作自动发布,自动化运营11个账号推广,进行抖音的矩阵运营,深挖抖音流量,并且会对员工号的关键词排名进行优化以及,数据报表统计
4、全媒体运营:通过树品进行全网的营销,每天只需要上传一条视频系统自动分发至,快手、百家号、微信视频号、B站、知乎等头部短视频平台,矩阵化运营获取全网流量。使我们精细制作出来的视频作用最大化.
5、信息流工具:巨量策略是一款针对 巨量广告 投放研发的工具,便于我们进行广告的精准投放,更有精准的定向包投放(比如手机号, 批量导入手机号只要该手机号有注册抖音并且在投放时段使用抖音就会刷到您投放的视频)
二、运营工具
1、全景VR:支持拍摄全景图片后上传至后台,形成链接,海报形式自行宣传以及搭配智能名片,小程序挂载、微信名片挂载等多端口展示(vr拍摄可以挂载视频左下角,另外收费5000元,我方人员专业设备上门拍摄)
2、抖音小程序:是目前抖音上唯一一款支持全网通用挂载的VR小程序,在抖音视频左下角挂载小程序。可通过小程序展示个人信息、企业形象、VR全景展示方便意向客户在看视频的同时,可以实景参观公司/工厂,增加客户信任度(vr拍摄另外收费)
2、抖客通自动回复:设置触发场景,进行自动回复,7*24小时在线无需人工值守,自动回复关键信息引导客户留资
3、APP:手机端的服务助手,支持数据查看客户跟进、开屏广告、微信智能名片、雷达等等多功能
4、快剪:海量模板,让我们的剪辑更加快速渲染出一套高质量模板视频
三、多平台同步
抖音、快手、b站、视频号、知乎、百家号。目前6个平台同步,预计下个月新增小红书平台(信息发布时间:2023-2-26)
四、、售后服务
1、对蓝V账号的昵称、头像、个人简介、商家主页进行设计
2、视频的拍摄、剪辑、发布、运营
3、搭配运营工具的使用,设置,完善转化路径,持续跟踪账号优化运营













































上一篇:暂无
下一篇:暂无

